ひらがなの「そ」には書き方が2種類あるのをご存知ですか?? 1つは、1画で一筆書きのように書く書き方と、 もう1つは、点を打ってから2画目を流れるように書く書き方があります。 手書きで「そ」を書くとき、あなたはどんな書き方をしていますか?25/4/21 例文の「お付きします」では、セットやランチなどの品物を高めてしまうおかしな言葉となってしまいます。 45は、相手に関係するもの・事柄であるから、より丁寧に表そうと思ってのものと考えられます。 相手に関係が深いものという意味では、例えば 「社長はお車を数台お持ちでいらっしゃる」などは正しい例 です。 こちらは、車ではなくて社名、部署名を書き、改行して、役職・名前・様の順に書きます。 特に役職や肩書きがない担当者宛ての場合には、役職を除き、同様の順に書きます。 2「請求書在中」 請求書が完成したら、封筒に入れ、送り状、請求書、明細書を同封して発送します。
在中 と書くメリットとは 正しい意味と使い方や書き方を紹介 Career Picks
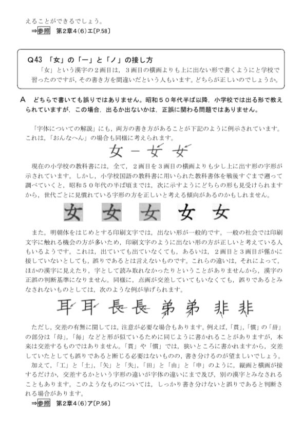
その書き方 正しい
その書き方 正しい-「そ」の書き方 ひらがな 日本で一般的に用いられている「書き順(筆順)」「書き方」の紹介・解説です。 スポンサーリンク正しい文章の書き方・文章の基本ルールまとめ by 紫花小田 年7月27日 ライターにとって、正しい文章の書き方は基本である一方、専門的に学習できる機会は多くはありません。 実際に案件をこなしながら試行錯誤したり、文章の書き方について指摘は受けるものの具体的なフィードバックがなく悩んでいる人もいるでしょう。 本記事では、ライターに役立つ



どうすれば良いの 結婚内祝いの のし の書き方と基礎知識
正しい遺言書の書き方~無効な遺言書にならないために~ いざ遺言書を書こうと思っても書き方が分からないという人も多いと思います。 自筆証書遺言の書き方は簡単ですが法律に定められた要件や形式があり、それらの要件や形式を満たす必要があります。 要件や形式に不備があった為に自筆証書遺言が無効になってしまう事例は数多くあり、自分の意思が実行24/8/21 書き方コツ6:キーフレーズを使う 書き方コツ7:天才になりきる ブログの細かい部分の書き方のコツ 書き方コツ8:1つの文章を長くしない 書き方コツ9:キーワードを含める 書き方コツ10:改行を多く使う 書き方コツ11:自信の無さを消す 書き方コツ12:難しい表現は基本NG SEO編ブログの書き方のコツ13/9/17 マナー bako 正しい使い方は2つだけ!ヶ月,カ月,か月,箇月の違いを徹底解説
3/9/18 ビジネスシーンではパワポやワードを用いてプレゼン用の資料を作ることも多いでしょう。 書籍やWebページからデータや情報を引用した場合は「参考文献リスト」に明記する必要があるとご存知でしょうか。 今回は、参考文献リストの正しい書き方を解説。 使用した文献や書籍ごとの適切なまとめ方や、参考文献リストを明記する理由をご紹介します。 本25/4/21 読点「、」は6つ、句点「。 」は3つのルールを、 実際の文章例 をお見せしつつ説明しています。 句読点は 文章の読みやすさや理解度を高める ことのできるとっても重要な要素です。 これを読めば、もう句読点を打つ位置や場所に悩むことはなくなりますよ! あなたは 句点。 読点、の正しい使い方 を意識したことはありますか? 実は、最後まで29/5/ 詳細の情報が多岐にわたる場合は書き方に注意します。 例文1:社外文書 社外文書の場合は、会社を代表して相手に送付する文書の1つです。 相手に失礼のないよう、正しい文書と明確な内容を明記する必要があります。 例文: 拝啓
2/1/21 WordPressでjQueryの正しい使い方・書き方 jQueryは通常「$」をつけて書くと思いますが、WordPressではそのまま「$」をつけて使うと動かないようになっているので注意が必要です。 使えなくなっている理由は他の機能とのバッティングを避けるためです。 WordPressではデフォルトで読み込まれるjQueryは、コンフリクト(衝突)を避けるための「 jQuerynoConflict () 」と自筆証書遺言書・書き方のポイント5つ 自筆証書遺言書を書くときは、必ず次の5つのポイントを守ってください。 自筆証書遺言書の書き方・5つのポイント 1法律の要件を満たす 2遺産の内容を正確に書く 3遺留分にも気を配る 4付言事項を記載する 5遺言執行者は必ず指名する それでは各ポイントを、順番に見ていきましょう。2/6/ @tamaakaze @tamaakaze 日本語では住所の書き方は逆になります。 No 1, 193 Lane, Bo De Street, Long Bien District, Hanoi の場合、 ハノイ市ロン・ビエン区ボ・デ通り193番路地1番地 になると思います。 「番路地」の読み方は「ばんろじ」で良いと思います。また、「193レーン」と書いても構わないと思います。



ひらがなの書き方や鏡文字を修正するために教えたこと その効果は 小学校入学前の不安 By ぴなぱ すくパラ倶楽部news



そ の書き方 漢字の正しい書き順 筆順
その ためどちらを 類語や正しい使い方を紹介 06 キャリア 「塞翁が馬」ってどういう意味?その時の状況によって、臨機応変に言葉を添えても良いでしょう。 署名の書き方 ビジネスメールでは、必ず署名を入れるのが常識です。 ビジネスの相手がメールを見て、電話やfaxなどで連絡する場合に、署名がついていれば、スピーディーな対応が可能 領収書に記載しなければならない項目とは 領収書の但し書きなど、各項目の正しい書き方やルール ①「領収書」という記載 ②代金を支払った者の名称(宛名) ③領収書を発行した日付 ④金額 領収書の正しい金額の書き方の例 ⑤内容(但し書き



ヲ と ヒ の書き方 間違ってない 編集者も勘違いする小1で習うカタカナ 小学一年生



ひらがな そ の字形と知っておくことの意味
13/5/ 円マークの意味と書き方・領収書の金額の正しい書き方3つ 更新日:年05月13日 言葉の意味 いざ書こうと思っても、意外と正しい書き方がわからないのが領収書です。 書き方がわからないと、受け取った領収書が役目を果たすか判断できません。 今回は¥(円マーク)そのもの、金額に¥(円マーク)を使った書き方、領収書として正しい書かれ方まで25/4/21 その時は、傘を自分の方に傾けて書くようにするのがポイントです。 消えないペンで書く すぐに消えてしまうようなシャーペンなどで書くのではなく、 長く効力が続くように消えないペンで書く ようにしましょう。



新元号発表 令 の正しい書き方は おもしろ 日常に 学び をプラス 漢字カフェ



原稿用紙の使い方まとめ 題名や氏名 本文の書き方ルールschool Post 高校受験ナビ School Post 高校受験ナビ



ビジネスレターの書き方 基本とあいさつ 知乎



就任承諾書とその書き方 マネーフォワード クラウド会社設立



誓約書の日付の正しい書き方 就活生が知っておきたい概要と重要性について徹底解説 就活の未来



ひらがな そ の字形と知っておくことの意味



正しい履歴書の書き方 人材派遣 人材紹介の求人 転職サイト E4510 Info



履歴書の 同上 の正しい使い方 書き方 タウンワークマガジン



コピペと言われないレポートの書き方教室 新曜社 本から広がる世界の魅力と その可能性を求めて



ひらがな そ の字形と知っておくことの意味



営業メールの書き方の基本 返信率を上げるためのコツもご紹介 メール配信システム Blastmail Offical Blog



平仮名の そ の書き方について そ の書き方は 年代によってパッキリ Yahoo 知恵袋



正しい封書の書き方をマスターしよう 重要なポイントを解説します みんなの仕事lab シゴ ラボ



Q Tbn And9gctahgdkv46opgccjv7 O Guwfruufgtdgbllyvtzdq Usqp Cau



ひらがなの そ の書き方の謎 あなたはどっち 世代で異なるその真相は Viralhighway



そ のきれいな書き方 きれいもじ



竈門炭治郎 とスラスラ書きたいそこの君 塩竈市が 竈 の正しい書き方を教えてくれてるよ 年10月23日 エキサイトニュース



書き方が分かれる平仮名の そ 正しい字形はある ライブドアニュース



Q Tbn And9gcqyc1 Eq6v8 Qtqd7vr1qr3p0cjh Zimvmkxmimg Usqp Cau



ひらがな そ の書き方 小学生中学生の習字 オンライン書道教室



コピーライトの意味とは 正しいコピーライトの表記や書き方 必要性まで徹底解説 Marketrunk



そ のひらがな カタカナの書き方 履歴書 性格 いつから 手紙 書類の情報ならtap Biz



2



正しく美しい ひらがなの書き方 正しく美しい書き方 幼児 保護者の方 馬のマークの増進堂 受験研究社



平仮名の そ の書き方について そ の書き方は 年代によってパッキリ Yahoo 知恵袋



履歴書の正しい書き方 効果的な書き方とは 14年編 用紙選びから志望動機の書き方まで徹底指南 1 2 ページ It



ご祝儀袋の表書きの正しい書き方 結婚準備ナビ



青色申告で必要な帳簿とは その書き方と保存期間について 青色申告あんしんガイド



これに従えばok 正しい文章の書き方 文章の基本ルールまとめ かくたまブログ



音符の書き方



履歴書 趣味 特技欄の正しい書き方と内容 見本 サンプル 作成のコツ 転職ならdoda デューダ



香典袋の正しい書き方をご紹介 知っておきたい葬儀の知識 ご葬儀は信頼と実績のセレモニー



文字が奇麗に書けない理由 大人になってからも奇麗な字を書ける理由 沖縄 習字 書道教室 自分の字を好きになれる書の教室 美文字教室



衝撃 正しい E の書き順は違和感がありすぎる堅物 ゚d゚ Netgeek



書き順が分からない漢字 1位 凸 の書き順 知っていますか Cancam Jp キャンキャン



添え状の書き方とは 履歴書やエントリーシートに付ける意味とマナー 就活の未来



3分でマスター ビジネスメールの書き方 送り方の基本 マイナビキャリレーション



23 バグ票の書き方 その テスターちゃん 4コマ漫画



そ のきれいな書き方 きれいもじ



喪中はがきはいつ出すのが正しい 時期や書き方 マナーを徹底解説 シュフーズ



臍 の書き方 漢字の正しい書き順 筆順



郵便教育 Npotoss



正しいrfpの書き方その2 発注者向け Web制作者必見 Youtube



2



臍 の書き順 画数 正しい漢字の書き方 かくなび



その予定は折り込み済み って書き方 間違ってるよ どこかわかる Oggi Jp Oggi Jp



小学漢字1026字の正しい書き方 四訂版 旺文社 本 通販 Amazon



正しい記事構成でブログが格段に早く書けるテンプレートと書き方を解説 無料テンプレあり Osunbook



書き順が分からない漢字 1位 凸 の書き順 知っていますか Cancam Jp キャンキャン



履歴書をダウンロードしてかんたん作成 履歴書見本と書き方ルール



その書き方 専門家として恥ずかしい 出典を正しく記載できますか I S Food Health Labo アイズフードヘルスラボ 管理栄養士のフリーランス起業 科学的根拠に基づく栄養学 Ebn スキルアップ講座



正しい運筆を学ぶため みず筆 を使った授業が小学校1年生でスタート 小学校学習指導要領の改訂により ぺんてる株式会社のプレスリリース



楽天市場 メールの書き方 基本の通販



正しい履歴書の修正方法 修正テープがngならどうすればいいの 転職hacks



ひらがなの そ の書き方の謎 あなたはどっち 世代で異なるその真相は Viralhighway



1



完璧 と 完壁 どちらが正しい書き方 漢字の成り立ちや由来は 言葉の知識 Oggi Jp Oggi Jp



令和の 令 正しい書き方とは 書道界 字体の第一人者 に真相を書いてもらった 文化庁のお墨付き 2 2 ページ Itmedia ビジネスオンライン



在中 と書くメリットとは 正しい意味と使い方や書き方を紹介 Career Picks



令 の下半分 は 卩 と マ のどっちが正しい 漢字の秘密がわかる入門書 ほんのひきだし



15 号 書き方練習システム及びプログラム Astamuse



ひらがなの そ の書き方 履歴書を書く必要があって気になっ Yahoo 知恵袋



ひらがなの そ の書き方の謎 あなたはどっち 世代で異なるその真相は Viralhighway



履歴書 学歴 職歴欄の正しい書き方と内容 見本 サンプル 作成のコツ 転職ならdoda デューダ



そ のひらがな カタカナの書き方 履歴書 性格 いつから 手紙 書類の情報ならtap Biz



その書き方 専門家として恥ずかしい 出典を正しく記載できますか I S Food Health Labo アイズフードヘルスラボ 管理栄養士のフリーランス起業 科学的根拠に基づく栄養学 Ebn スキルアップ講座



退職願の正しい書き方と円満退職のポイント



そ の書き方ってどっちが正しいの Mixtrivia



楽天ブックス バーゲン本 ニャンだ その日本語ーどっちがマチガイ どっちが正しい ネコまる編集部 編 本



韓国語をお勉強 ありがとう こんにちは 可愛い おやすみ 等の正しいあいさつとその書き方ガイド コピペok Tandemブログ



履歴書の書き方 完全ガイド キャリアアドバイザーが見本付きで正しいまとめ方や送付状の作成法について解説 テンプレートもダウンロード可能 転職ならdoda デューダ



確定申告には納付書が必要 その書き方や納付方法をチェックしよう



履歴書の書き方 薬剤師求人のアプロドットコム



間 の書き方 漢字の正しい書き順 筆順



1



プレスリリースの書き方 読売新聞とyahoo で記者13年経験テンプレート公開 記者が教える広報prの方法



社内報 正しい自己紹介の書き方 例文あり 社内報のネタ帳



ご祝儀袋 その書き方で大丈夫 成功する準備の仕方4つのポイント 樵雲学園



請求書の正しい書き方は 請求書の役割や記載すべき項目 作り方について解説 起業 創業 資金調達の創業手帳



履歴書における通勤時間欄の正しい書き方 バイトルマガジン Boms ボムス



カタカナの ソ と ン を間違えない書き方 練習プリント 幼児教材 知育プリント ちびむすドリル 幼児の学習素材館



3画目はどこ むしろ小学生のほうが知っている 発 の正しい筆順 Otona Salone オトナサローネ 自分らしく 自由に 自立して生きる女性へ



令和の令の漢字の書き方 手書きの最後の一画は マ でも良いの 快適生活の 時間ですよ



ハッピーバースデーの筆記体の書き方 誕プレ



平仮名の そ の書き方について そ の書き方は 年代によってパッキリ Yahoo 知恵袋



ちゅん A Twitteren 2月29日といえば 常用漢字表の字体 字形に関する指針 が報告された日 T Co 04hlus9d2f



しんのすけ 木村文乃さん 数字の 5 の書き順が違います その書き方は平仮名の ら の書き順です 先週の鶴瓶さんの箸の持ち方と同じで正しくお願い致します 小学時代に習う基本中の基本です 日曜劇場999 松本潤 木村文乃 刑事専門弁護士



2



入門 英文eメールの書き方 正しい文法で書くe Mail基本文例300とその分析 石山 輝夫 本 通販 Amazon



どうすれば良いの 結婚内祝いの のし の書き方と基礎知識



日本語の正しい文章の書き方を勉強した話 戦略的なブログの運営の分析ごっこ その4 滋賀県で在宅勤務するサラリーマン



新元号発表 令 の正しい書き方は おもしろ 日常に 学び をプラス 漢字カフェ



之 の書き順 画数 正しい漢字の書き方 かくなび



どっちで書く そ の書き方で分かる年齢 モデルプレス



噌 の書き方 漢字の正しい書き順 筆順



実現したいことの正しい設定方法と書き方 自助力



美文字がビジネスに効く 字が汚い人がきれいで大人の落ち着きのある文字を書くコツ 転職エージェントのパソナキャリア



そ のひらがな カタカナの書き方 履歴書 性格 いつから 手紙 書類の情報ならtap Biz



パートや主婦の職業欄の書き方は 正しい職業別の書き方を解説



漢字の書き順 愚の骨頂blog


0 件のコメント:
コメントを投稿